******太阳集团tyc151(中国区)有限公司-官方网站
当前位置: 首页>>学院新闻>>正文
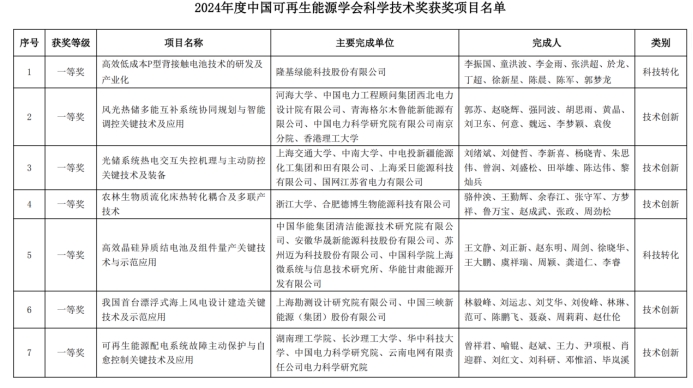
曾祥君教授团队成果获中国可再生能源学会科学技术奖一等奖
作者:  发布时间:2024年12月30日 11:26  


12月20日,2024年度中国可再生能源学会科学技术奖名单正式公布,我院曾祥君教授团队完成的项目“可再生能源配电系统故障主动保护与自愈控制关键技术及应用”获得技术创新类一等奖。

该创新成果针对传统互感器宽频带传变误差大,提出了隧道磁电阻(TMR)电流传感器全息感知测量技术,实现了电压电流时-频-空多尺度高精度宽频带大量程同步真实测量。针对现有继电保护对人身设备安全的被动保护无法满足配电系统高阻故障防护要求,提出了主动注入信号谐振感知高阻故障、主动降压熄灭瞬时故障电弧和主动升压跳闸隔离永久性故障的主动保护原理,实现了高达20kΩ高阻接地故障的灵敏保护,有效预防接地故障引发触电、起火和停电事故发生。针对故障恢复停电时间长范围大的难题,发明了配电系统故障电压行波传感器与故障行波全景信息感知与准确定位方法,有效减少故障停电范围与停电时间。

本创新成果相关技术产品已在浙江、云南、四川、湖南、广东等20余个省份实现规模化应用,并出口至西亚、东南亚等国家和地区。

近年来,太阳集团tyc151紧密学校围绕创建高水平大学和建设博士学位授予单位目标,把学科专业建在产业链上,加快发展新质生产力,强化有组织的科研,“信息与通信工程”湖南省十四五重点学科建设为龙头,深化学科交叉融合发展,产出一批原创性科研成果,实现一批重大成果转化,奋力写好服务区域经济社会发展的“理工答卷”。

 

(撰稿/鲁岭梅 初审/肖迎群 复审/付亚子 终审/童耀南)

 


版权所有:太阳集团tyc151(中国区)有限公司-官方网站 © 2026     联系人:鲁老师      联系电话:0730-8648870